當電流模式開關電源與電壓模式開關電源相比時,前者有幾種優勢: (1) 高可靠性,具快速、逐周期電流采樣和保護能力; (2) 簡單和可靠的環路補償,全部用陶瓷輸出電容器就可穩定;(3) 在大電流多相 (PolyPhase®) 電源中易于實現準確的均流。在大電流應用中,電流采樣組件中的功率損耗是一個令人擔憂的問題,因此采樣組件的電阻必須盡可能低。問題是低電阻采樣組件會使信噪比降低,因此在大電流和高密度應用中,開關抖動就成了問題。
LTC3866 就解決了這個問題,使用該器件可以建立可靠和電流采樣電阻 <0.5m? 的電流模式開關電源。這款單相同步降壓型控制器用內置柵極驅動器驅動所有 N 溝道電源 MOSFET 開關。該器件采用一種獨特的架構,可提高電流采樣信號的信噪比,從而允許使用 DC 電阻 (DCR) 非常低的功率電感器或電阻值非常低的電流采樣電阻器,以最大限度地提高大電流應用的效率。這種特性可降低在 DCR 很低的應用中常見的開關抖動。
這款控制器具備 4.5V 至 38V 的寬輸入范圍;運用準確度為 0.5% 的基準進行遠端輸出電壓采樣;運用電感器 DCR 采樣時,提供可編程和溫度補償的電流限制;短路軟恢復時沒有過沖;芯片過熱停機。就電信系統、工業和醫療儀器、以及 DC 配電系統而言,LTC3866 為高效率、高功率密度和高可靠性解決方案的設計提供了方便。該控制器采用低熱阻 24 引線 4mm x 4mm QFN 和 24 引線裸露焊盤 FE 封裝。
特點
LTC3866 采用恒定頻率峰值電流模式控制架構,從而可確保逐周期峰值電流限制和不同電源之間的均流。
該器件尤其適用于低壓、大電流電源,因為其獨特的架構能提高電流檢測電路的信噪比。這允許 LTC3866 能以由 DCR 非常低 (1m? 或更低) 的電感器產生小的采樣信號工作,這在大電流電源中可提高電源效率。提高信噪比可最大限度地減小由開關噪聲引起的抖動,而這有可能使信號產生訛誤。憑借精心的 PCB 布局,LTC3866 可對低至 0.2m? 的 DCR 值采樣,盡管在這種極端情況下,應該額外考慮 PCB 和焊料電阻。
圖 1:具超低電感器 DCR 的 LTC3866 電流采樣電路。大電流通路用粗線顯示
如圖 1 所示,LTC3866 有兩個正的采樣引腳 (SNSD+ 和 SNSA+) 以采集信號,并在內部對信號進行處理,這在響應低壓采樣信號時,可使信噪比改善 14dB (5 倍)。電流限制門限仍然是電感器峰值電流及其 DCR 值的函數,而且可以用 ILIM 引腳以 5mV 的步進在 10mV 至 30mV 的范圍內準確設定。在整個溫度范圍內,器件至器件的電流限制誤差僅約為 1mV。
INDUCTOR:電感器
PLACE C1, C2 NEXT TO IC:靠近 IC 放置 C1 和 C2
PLACE R1, R2 NEXT TO INDUCTOR:靠近電感器放置 R1 和 R2
SNSD+ 通路的濾波器時間常數 R1 x C1 應該等于輸出電感器的 L/DCR,而 SNSA+ 通路的濾波器應該有 5 倍于 SNSD+ 的帶寬,也就是 R2 x C2 = R1 x C1/5。一個可選的附加溫度補償電路保證在很寬的溫度范圍內實現準確的電流限制,這在 DCR 采樣中尤其重要。
LTC3866 還具備精確的 0.6V 基準,而且其保證的容限為 ±0.5%,這就可以提供 0.6V 至 3.5V 的準確輸出電壓。其差分遠端 VOUT 采樣放大器使 LTC3866 非常適用于低壓、大電流應用。
應用
圖 2 顯示了一款以非常低的 DCR 完成采樣的高效率、1.5V/30A 降壓型轉換器。在這個設計中采用了一個 DCR = 0.32m? 的電感器,以最大限度地提高效率。
圖 2:以非常低的 DCR 完成采樣的高效率、1.5V/30A 降壓型轉換器
不同工作模式的效率如圖 3 所示。在 12V 輸入電壓時,滿負載效率高達 90.3%。與采用 1m? 采樣電阻器和具備相同功率級設計的電源相比,這大約改善了 1.4%。在沒有任何空氣流動時,熱點 (底部 MOSFET) 的溫度僅上升 39.6°C (如圖 4 所示)。在這張圖中,環境溫度大約為 23.8°C。EFFICIENCY:效率
圖 3:圖 2 電路的效率
Burst Mode® OPERATION:突發模式 (Burst Mode®) 工作
PULSE-SKIPPING:脈沖跳躍模式

圖 4:圖 5 電路的熱量測試
獨特的設計提高了效率以及噪聲靈敏度。在采用非常低的 0.32m? 電感器 DCR 時,最差情況的開關節點抖動減輕了 60%,如圖 5 所示。

圖 5:在 12V 輸入、1.5V/25A 輸出時,對開關節點抖動的比較
STANDARD DCR SENSING:標準 DCR 采樣
100ns/DIV:每格 100ns
LTC3866 ENHANCED DCR SENSING:LTC3866 增強的 DCR 采樣
LTC3866 的另一個獨特之處是短路軟恢復。內部軟恢復電路保證,當電源從短路情況恢復時沒有過沖 (如圖 6 所示)。
圖 6:短路測試
LTC3866 可以與一個電源構件一起使用,以實現更緊湊的設計和非常大的電流。圖 7 顯示了一款由兩個并聯的 LTC3866 + 電源構件電路組成的兩相、高效率、1.5V/80A 電源。盡管該電源構件中電感器的 DCR 僅為 0.53m?,但是在 DC 和瞬態情況下的均流性能是十分出色的 (如圖 8 所示)。
圖 7:基于并聯 LTC3866 和電源構件的高效率、1.5V/80A 電源
圖 8:圖 7 中 1.5V/80A 電源的均流性能
在電感器的 DCR 值較高或使用 RSENSE 時,通過停用 SNSD+ 引腳 (將其短路至地) 就可以像使用任何典型的電流模式控制器一樣使用 LTC3866。RSENSE 電阻器或 RC 濾波器可用來對輸出電感器信號采樣,或連接至 SNSA+ 引腳。如果使用了 RC 濾波器,其時間常數 R x C 就設定為等于輸出電感器的 L/DCR。在這類應用中,電流限制 VSENSE(MAX) 是規定的 ILIM 之 5倍,SNSA+ 和 SNS– 的工作電壓范圍為 0V 至 5.25V。如果沒有使用內部差分放大器,那么就可以產生 5V 輸出電壓 (如圖 9 所示)。熱量測試顯示,在滿負載且沒有任何氣流時,熱點 (電感器) 的溫度大約為 57.3°C (如圖 10 所示),圖中環境溫度為 25°C。
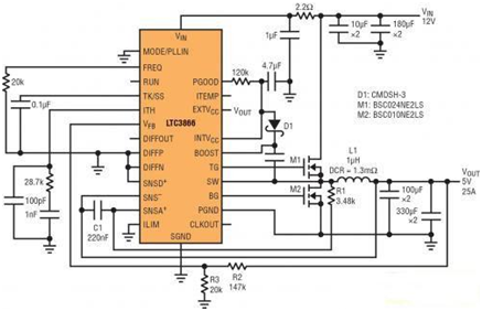
圖 9:高效率電源,12V 輸入至 5V/25A 輸出

結論
在小型 4mm x 4mm、24 引腳 QFN 封裝中,LTC3866 提供了豐富的功能。具電流模式控制的獨特和超低 DCR 電流采樣使 LTC3866 非常適用于具備高效率和高可靠性的低壓、大電流應用。跟蹤能力、強大的內置驅動器、多芯片工作和外部同步功能都是該芯片的特色。LTC3866 非常適用于電腦和電信系統、工業和醫療儀器、以及 DC 配電系統。