開關電源的輸入一般有濾波器來減小電源反應到輸入的紋波,輸入濾波器一般有電容和電感組成π型濾波器,輸入別離有AC-DC電源輸入電路和DC-DC電源輸入電路兩種。
由于電容器在瞬態時可以看成是短路的,當開關電源上電時,會發生非常大的沖擊電流。沖擊電流的幅度要比穩態作業電流大許多,如對沖擊電流不加以束縛,不但會燒壞保險絲,焚毀接插件,還會由于一起輸入阻抗而攪擾鄰近的電器設備。下面談下兩種束縛DC-DC電源沖擊電流的方法。
1、長短針法:
長短針法沖擊電流管制電路如上圖所示:在DC-DC電源板刺進時,長針觸摸,輸入電容C1通過電阻R1充電,當電源板完全刺進時,電阻R1被斷針短路。C1代表DC-DC電源的一切電容量。
該方法缺點是刺進的速度不能控制,如刺進速度過快,電容C1還沒充滿電時,短針就現已觸摸,沖擊電流的束縛效果就欠好。也可用熱敏電阻法來束縛沖擊電流,但由于DC-DC電源的輸入電壓較低,輸入電流較大,在熱敏電阻上的功耗也較大,一般不必這種方法。
2、有源沖擊電流管制法:
運用MOS管控制沖擊電流可以戰勝無源束縛法的缺點。MOS管有導通阻抗Rds_on低和驅動簡單的特色,在周圍加上少數元器材就可以做成沖擊電流管制電路。MOS管是電壓控制器材,其極間電容等效電路如下圖所示:
帶外接電容C2的N型MOS管極間電容等效電路MOS管的極間電容柵漏電容Cgd、柵源電容Cgs、漏源電容Cds可以由公式確定,公式中MOS管的反應電容Crss,輸入電容Ciss和輸出電容Coss的數值在MOS管的產品技術手冊上可以查到。公式如下:
電容充放電快慢抉擇MOS管注冊和關斷的快慢,為保證MOS管情況間轉化是線性的和可預知的,外接電容C2并聯在Cgd上,如果外接電容C2比MOS管內部柵漏電容Cgd大許多,就會減小MOS管內部非線性柵漏電容Cgd在情況間轉化時的效果。外接電容C2被用來作為積分器對MOS管的開關特性進行精確控制,控制了漏極電壓線性度就能精確控制沖擊電流。
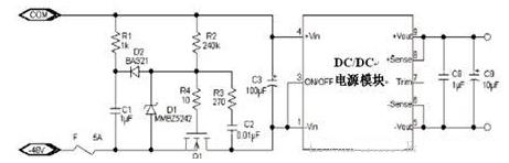
如上圖所示:基于MOS管的自啟動有源沖擊電流管制法電路。MOS管Q1放在DC-DC電源的負電壓輸入端,在上電瞬間,DC-DC電源的第1腳電平和第4腳相同,然后控制電路按必定的速率將它降到負電壓,電壓下降的速度由時間常數C2*R2抉擇,這個斜率抉擇了最大沖擊電流。
D1用來束縛MOS管Q1的柵源電壓,元器材R1,C1和D2用來確保MOS管Q1在剛上電時保持關斷情況。上電后,MOS管的柵極電壓要慢慢上升,當柵源電壓Vgs高到必定程度后,二極管D2導通,這樣一切的電荷都給電容C1以時間常數R1×C1充電,柵源電壓Vgs以相同的速度上升,直到MOS管Q1導通發生沖擊電流。其間Vth為MOS管Q1的最小門檻電壓,VD2為二極管D2的正向導通壓降,Vplt為發生Iinrush沖擊電流時的柵源電壓。Vplt可以在MOS管廠商所供應的產品資料里找到。
漏極擊穿電壓Vds有必要挑選Vds比最大輸入電壓Vmax和最大輸入瞬態電壓還要高的MOS管,關于通訊系統頂用的MOS管,一般挑選Vds≥100V。穩壓管D1是用來維護MOS管Q1的柵極以避免其過壓擊穿,明顯MOS管Q1的柵源電壓Vgs有必要高于穩壓管D1的最大反向擊穿電壓。一般MOS管的柵源電壓Vgs為20V,引薦12V的穩壓二極管。
其間Pout為DC-DC電源的最大輸出功率,Vmin為最小輸入電壓,η為DC-DC電源在輸入電壓為Vmin輸出功率為Pout時的效率。η可以在DC-DC電源廠商所供應的數據手冊里查到。MOS管的Rds_on有必要很小,它所引起的壓降和輸入電壓比較才可以忽略。
該方法優點為功耗低,常溫、低溫、高溫對浪涌電流的束縛效果都特別好。缺點為體積大、本錢高。
AC-DC電源中輸入電壓首要通過干擾濾波,通過橋式整流器變成直流,再通過電解電容器進行波形滑潤,然后進入直流-直流轉換器。輸入浪涌電流便是在對這個電解電容器進行初始充電時產生的,沖擊電流的大小由許多因素抉擇,如輸入電壓大小、輸入電線阻抗、電源內部輸入電感及等效阻抗、輸入電容等效串聯阻抗等。
這些參數依據不同的開關電源體系和布局不同而不同,很難進行預算,最精確的方法是在實踐運用中測量沖擊電流的大小。但在測量沖擊電流時,不能因引進傳感器而改變沖擊電流的大小。下面談下三種常用的AC-DC電源避免沖擊電流的方法。
1、串聯電阻法:
關于小功率AC-DC電源,可以用串聯電阻法。假如電阻選得大,沖擊電流就小,但在電阻上的功耗就大,所以有必要挑選折中的電阻值,使沖擊電流和電阻上的功耗都在答應的規劃之內。
上圖所示為串聯電阻法沖擊電流控制電路(適用于橋式整流和倍壓電路,其沖擊電流相同),關于110V、220V雙電壓輸入電路,應該在R1和R2方位放兩個電阻,這樣在110V輸入銜接線銜接時和220V輸入銜接線斷開時的沖擊電流相同大。關于單輸入電壓電路,應該在R3方位放電阻。
串聯在電路上的電阻有必要能接受在開機時的高電壓和大電流,大額定電流的電阻在這種運用中比較適宜,常用的為線繞電阻,但在高濕度的環境下,則不要用線繞電阻。因線繞電阻在高濕度環境下,瞬態熱應力和繞線的脹大會下降維護層的效果,會因濕氣入侵而引起電阻損壞。
該方法利益為電路簡略、本錢低、對浪涌電流的的避免方面幾乎不受高低溫的影響。缺點為只適宜細微功率開關電源,對效率影響很大。
2、熱敏電阻法:
在小功率AC-DC電源中,負溫度系數熱敏電阻(NTC)常用在第一種方法圖中的R1、R2、R3方位。在開關電源第一次發起時,NTC的電阻值很大,可束縛沖擊電流,隨著NTC的自身發熱,其電阻值變小,使其在作業情況時的功耗減小。該方法利益為電路簡略有用、本錢低。這種方法的缺點是當第一次發起后,熱敏電阻要過一會兒才到達其作業情況電阻值,假如這時的輸入電壓在電源可以作業的最小值鄰近,剛發起時由于熱敏電阻阻值還較大,它的壓降較大,電源就可能作業在打嗝情況。當電源關掉后,熱敏電阻需要一段冷卻時刻來將阻值升高到常溫態以備下一次發起,冷卻時刻依據器材、裝置方法、環境溫度的不同而不同,一般為1分鐘。假如電源關掉后馬上打開,熱敏電阻還沒有變冷,這時對沖擊電流失去束縛效果,這就是在運用這種方法控制沖擊電流的開關電源不主張在關掉后馬上打開的原因。
3、有源沖擊電流管制法:
關于大功率AC-DC電源,沖擊電流管制器材在正常作業時應該短路,這樣可以減小沖擊電流管制器材的功耗。如下圖所示:挑選R1作為發起電阻,在發起后用可控硅將R1旁路,因在這種沖擊電流避免電路中的電阻R1可以選得很大,通常不需要改動110V輸入倍壓和220V輸入時的電阻值。圖中所畫為雙向可控硅,也可以用晶閘管或繼電器將其替代。

有源沖擊電流管制電路(橋式整流時的沖擊電流大),在電路在剛發起時,沖擊電流被電阻R1束縛,當輸入電容充滿電后,有源旁路電路開端作業將電阻R1旁路,這樣在穩態作業時的損耗會變得很小。在這種可控硅發起電路中,很容易通過開關電源主變壓器上的一個線圈來給可控硅供電,由開關電源的緩發起來供應可控硅的推遲發起,這樣在開關電源發起前就可以通過電阻R1將輸入電容充滿電。
關于各種浪涌電流避免計劃各自有各自的優勢,需求依據實踐要求來挑選,看應用產品對AC-DC電源的要求來挑選適合的會更好。